m88 app
m88 app主页
首页
m88 app
m88 app简介
机构设置
现任领导
学术组织
员工队伍
师资概况
员工队伍
导师风采
本科教学
教学动态
专业设置
培养方案
实践教学
研究生教育
研究生招生
研究生培养
规章制度
科研工作
学术交流
科研成果
科研机构
规章制度
党建工作
党建动态
党旗领航
通知公告
党史测试
学团工作
学团动态
思想教育
规章制度
招生就业
招生信息
就业创业
校友联络
课程思政
政策文件
理论学习
示范课程
教学资源
栏目列表
党建动态
党旗领航
通知公告
党史测试
您当前的位置:
首页
>
党建工作
>
党旗领航
> 正文
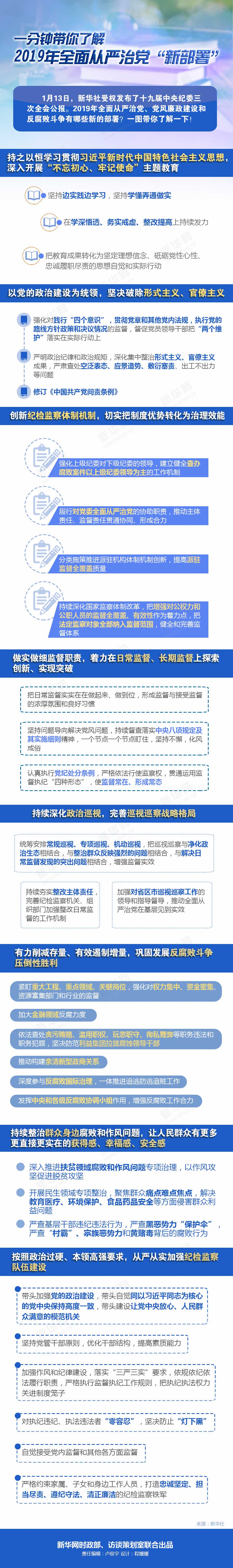
一分钟带你了解2019年全面从严治党“新部署”
时间:2019-01-15 18:14:59 点击: 发布者:
一分钟带你了解2019年全面从严治党“新部署”
2019年01月14日 16:12:14
来源:
新华网